| Имя | Размер | Создатель | Дата создания | Метки | Комментарий | ||
|---|---|---|---|---|---|---|---|
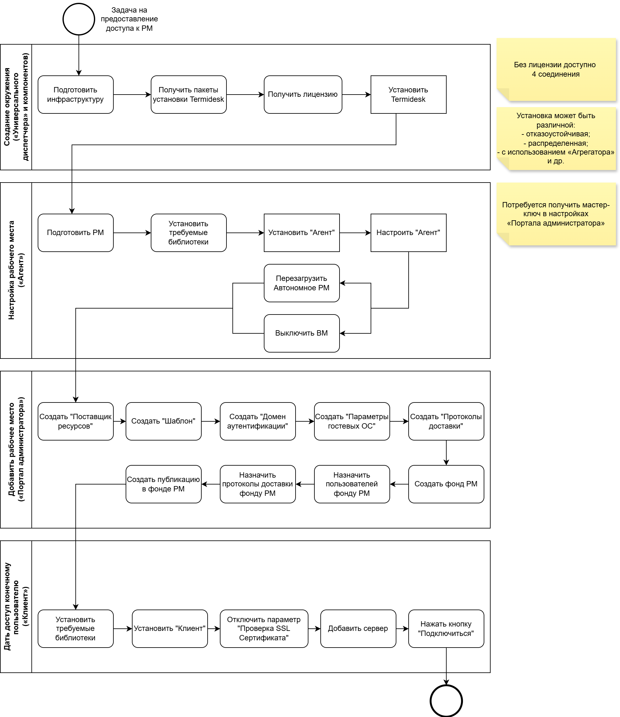
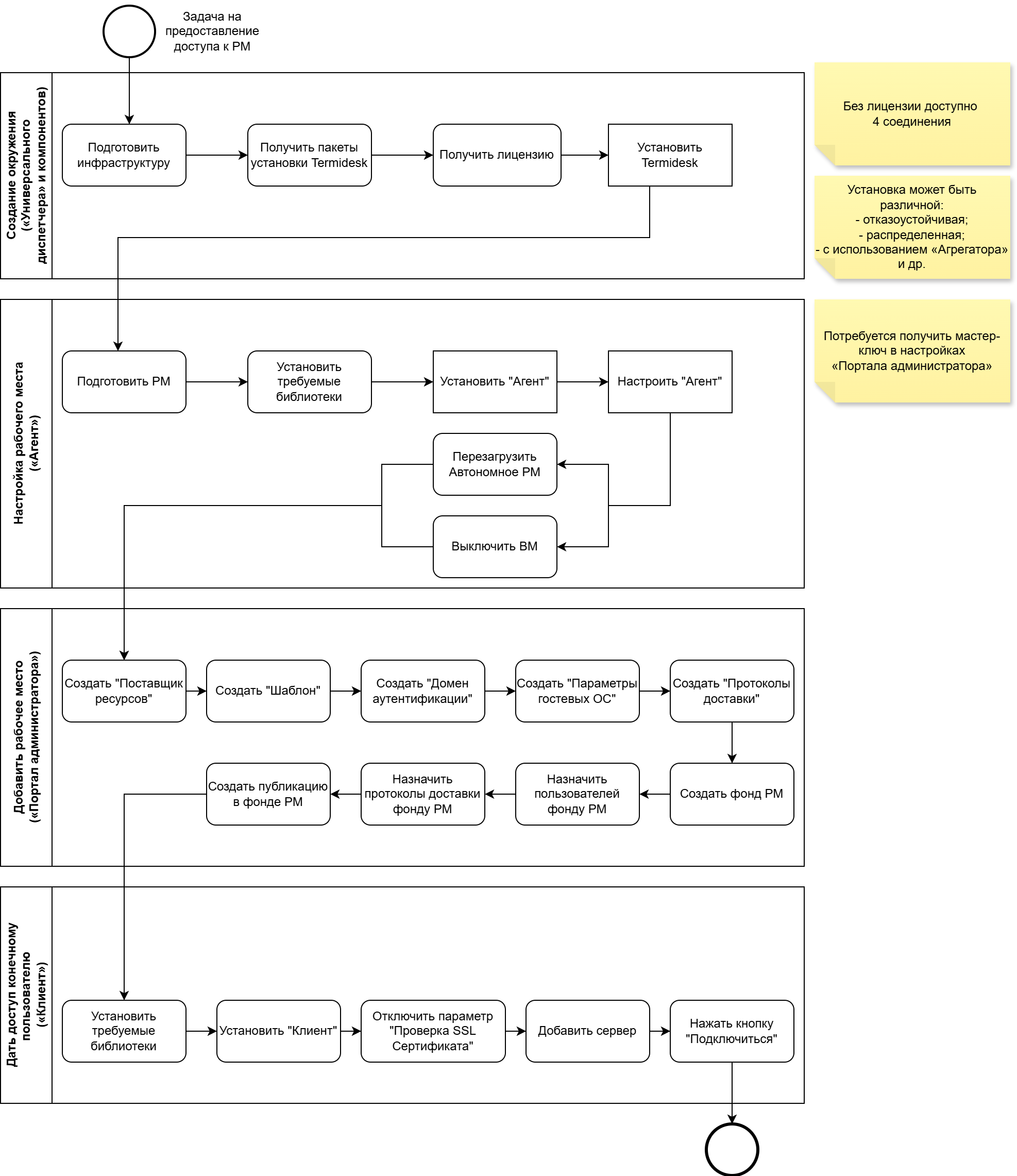
| Файл Карта шагов по настройке доступа к РМ | 23 kB | ADM Вадим Косовец | 05.06.25 14:40 | draw.io diagram | |||
| Версия3 (текущая) | 23 kB | ADM Вадим Косовец | 05.06.25 14:40 | draw.io diagram | |||
| PNG-файл Карта шагов по настройке доступа к РМ.png | 375 kB | ADM Вадим Косовец | 05.06.25 14:40 |
|
Карта шагов по настройке доступа к РМ exported to image | ||
| Версия3 (текущая) | 375 kB | ADM Вадим Косовец | 05.06.25 14:40 | Карта шагов по настройке доступа к РМ exported to image |