Данная статья применима к:
- Astra Linux Special Edition РУСБ.10015-01 (очередное обновление 1.8).
1. Введение
Polkit (ранее известный как PolicyKit) – система авторизации, позволяющая непривилегированному пользователю выполнять действия, требующие повышенных прав (например, монтирование жёсткого диска, запуск программы от имени другого пользователя). При этом сам пользователь не наделяется повышенными правами, что отличается от использования команд sudo и su.
При получении запроса от пользователя привилегированная программа обращается к менеджеру авторизации – системной службе polkitd. Менеджер авторизации решает – можно ли выполнить действие, запрошенное пользователем. Если менеджер авторизации разрешил, то привилегированная программа выполняет действие, запрошенное пользователем.
Для принятия решения менеджер авторизации polkitd может запросить у пользователя его пароль, чтобы убедиться, что действие запрашивается реальным пользователем. Или может запросить у пользователя пароль администратора, чтобы убедиться, что действие запрашивается реальным администратором. Для запроса пароля используется специальная программа – агент аутентификации.
Общение привилегированных программ и агента аутентификации с менеджером авторизации polkitd осуществляется с помощью системной шины D-Bus.
Описания действий, поддерживаемых привилегированной программой, входят в состав дистрибутива программы.
Поставщик операционной системы и системный администратор могут изменить поведение системы авторизации с помощью правил авторизации.
Официальная документация расположена на странице "polkit Reference Manual".
Система авторизации polkit не влияет на работу других способов увеличения прав пользователя.
Например, у пользователя есть право запуска какой-то программы с помощью команды sudo. Если в менеджере авторизации polkitd запретить пользователю запускать эту программу, то у пользователя всё равно останется возможность запуска программы с помощью sudo.
В набор программ polkit входят:
| Программа | Описание |
|---|---|
| polkitd | Менеджер авторизации. Системная служба |
| pkcheck |
Программа для проверки наличия у процесса права на выполнение определённого действия |
| pkaction | Программа для отображения информации о действии |
| pkexec | Программа для запуска команды от имени другого пользователя |
| pkttyagent | Текстовый агент аутентификации |
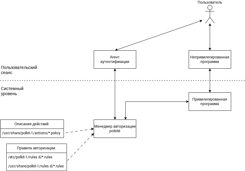
Алгоритм работы системы авторизации polkit:
- Программа (непривилегированная) пользователя обращается к привилегированной программе для выполнения какого-либо действия, требующего повышенных прав.
- Привилегированная программа обращается к системной службе
polkitd, чтобы проверить право пользователя на выполнение запрошенного действия. - Системная служба
polkitdисходя из хранящихся описаний действий и правил авторизации:
а. Если требуется, то обращается к агенту аутентификации, чтобы он аутентифицировал пользователя (через ввод пароля пользователя или администратора).
б. Разрешает или запрещает привилегированной программе выполнить действие, запрошенное пользователем. - Если от
polkitdполучено разрешение, то привилегированная программа выполняет действие, запрошенное программой пользователя.
Рисунок 1. Схема работы системы авторизации polkit
2. Агент аутентификации
Агент аутентификации автоматически запускается при старте пользовательского сеанса.
2.1.1. Графический сеанс пользователя
Когда требуется аутентифицировать пользователя, открывается окно агента. В окне отображается информация для чего требуется ввести пароль, а также поле для ввода пароля пользователя.
Внешний вид агента зависит от рабочего стола пользователя. Так, в Astra Linux SE для рабочего стола Fly используется агент /usr/lib/x86_64-linux-gnu/libexec/polkit-kde-authentication-agent-1.
Рисунок 2. Окно агента аутентификации polkit-kde-authentication-agent-1
Если требуется ввести пароль пользователя, который не является текущим пользователем сеанса, то в окне также отображается пользователь, пароль которого требуется ввести.
Рисунок 3. Окно агента аутентификации polkit-kde-authentication-agent-1. Отображается пользователь, пароль которого требуется ввести.
При нажатии на кнопку "Подробности >>" отображается дополнительная информация о запрошенном действии.
Рисунок 4. Окно агента аутентификации polkit-kde-authentication-agent-1. Подробности
2.1.2. Консольный сеанс пользователя
В консольном сеансе для аутентификации пользователя используется текстовый агент /usr/lib/polkit-1/polkit-agent-helper-1, входящий в пакет polkitd.
Текстовый агент выводит информацию о запрошенном действии, а также имя пользователя, чей пароль требуется ввести. Ниже отображается приглашение для ввода пароля.
Например, после ввода команды "hostnamectl hostname astra3" отобразится запрос на ввод пароля пользователя administrator:
==== AUTHENTICATING FOR org.freedesktop.hostname1.set-hostname ==== Чтобы настроить имя компьютера, необходимо пройти аутентификацию. Authenticating as: administrator Password:
3. Описание действий, выполняемых программой
Вместе с привилегированной программой, поддерживающей polkit, устанавливается XML-файл "<адрес_получателя_на_D-BUS_шине>.policy". Где <адрес_получателя_на_D-BUS_шине> – это адрес получателя (путь объекта), под которым привилегированная программа регистрируется на системной шине D-BUS. Файл устанавливается в каталоге /usr/share/polkit-1/actions/.
В policy-файле хранятся описания действий, которые может выполнить привилегированная программа. Название действия формируется как "<адрес_получателя_на_D-BUS_шине>.<действие>".
Пример названия файла: "org.freedesktop.hostname1.policy".
Пример названия действия: "org.freedesktop.hostname1.set-hostname".
Название policy-файла, названия действий, возможности управления поведением действий – задаются разработчиком привилегированной программы. Для получения полной информации о действии следует использовать документацию привилегированной программы.
Для изменения поведения системы авторизации polkit следует использовать правила авторизации.
Изменения, сделанные в policy-файлах, будут утеряны при обновлении программ.
Для поиска policy-файлов, связанных программой можно использовать команду "dpkg -L <название_пакета>":
Команда отобразит policy-файлы, установленные для программ, входящих в пакет systemd:
/usr/share/polkit-1/actions/org.freedesktop.hostname1.policy /usr/share/polkit-1/actions/org.freedesktop.locale1.policy /usr/share/polkit-1/actions/org.freedesktop.login1.policy /usr/share/polkit-1/actions/org.freedesktop.network1.policy /usr/share/polkit-1/actions/org.freedesktop.systemd1.policy /usr/share/polkit-1/actions/org.freedesktop.timedate1.policy /usr/share/polkit-1/actions/org.freedesktop.timesync1.policy
Для поиска программы, с которой связан policy-файл, можно использовать команду "dpkg -S <путь_к_policy-файлу>":
Команда отобразит, что файл /usr/share/polkit-1/actions/org.freedesktop.hostname1.policy соответствует одной из программ, входящей в состав пакета systemd:
systemd: /usr/share/polkit-1/actions/org.freedesktop.hostname1.policy
Пример описания действия, соответствующего команде "hostnamectl hostname <имя_узла>", и находящегося в файле org.freedesktop.hostname1.policy:
<?xml version="1.0" encoding="UTF-8"?> <!--*-nxml-*-->
<!DOCTYPE policyconfig PUBLIC "-//freedesktop//DTD PolicyKit Policy Configuration 1.0//EN"
"https://www.freedesktop.org/standards/PolicyKit/1/policyconfig.dtd">
<!--
SPDX-License-Identifier: LGPL-2.1-or-later
...
-->
<policyconfig>
<vendor>The systemd Project</vendor>
<vendor_url>https://systemd.io</vendor_url>
<action id="org.freedesktop.hostname1.set-hostname">
<description gettext-domain="systemd">Set hostname</description>
<message gettext-domain="systemd">Authentication is required to set the local hostname.</message>
<defaults>
<allow_any>auth_admin_keep</allow_any>
<allow_inactive>auth_admin_keep</allow_inactive>
<allow_active>auth_admin_keep</allow_active>
</defaults>
</action>
...
</policyconfig>
В файле *.policy каждому действию соответствует блок action.
Параметр id элемента action содержит название действия.
Элемент description содержит описание действия.
Элемент message содержит информацию, отображаемую агентом аутентификации при запросе пароля у пользователя.
В блоке defaults задаются права пользователей по умолчанию на выполнение действия:
- в элементе
allow_any– для любого пользователя. Необязательный элемент. - в элементе
allow_inactive– для пользователя с неактивным пользовательским сеансом. Необязательный элемент. - в элементе
allow_active– для пользователя с активным пользовательским сеансом. Необязательный элемент.
Каждый элементallow_any,allow_inactive,allow_activeдолжен содержать одно из значений:
-no– действие запрещено для пользователя;
-yes– действие разрешено для пользователя;
-auth_self– пользователь должен ввести свой пароль для выполнения действия;
-auth_admin– пользователь должен ввести пароль администратора для выполнения действия;
-auth_self_keep– аналогичноauth_self, только успешная авторизация сохраняется на короткий промежуток времени (по умолчанию 5 минут);
Примечание. Авторизация сохраняется в рамках одного процесса. Если пользователь закрыл программу, в которой авторизовался, а затем заново её запустил, то ему придётся заново авторизоваться в ней.
-auth_admin_keep– аналогичноauth_admin, только успешная авторизация сохраняется на короткий промежуток времени (по умолчанию 5 минут).
Примечание. См. выше.
Указанные значения требований можно изменить с помощью правил авторизации.
В Astra Linux SE 1.8: для изменения длительности сохранения успешной авторизации auth_self_keep и auth_admin_keep:
- В файле systemd-юнита
/usr/lib/systemd/system/polkit.serviceк значению параметраExecStartдобавить опцию--default-expiration-time=<длительность_в_минутах>:
ExecStart=/usr/lib/polkit-1/polkitd --no-debug --min-ilev-auth-admin=max --default-expiration-time=10
- Перечитать настройки системного менеджера
systemd, чтобы службаpolkitd"подхватила" опцию--default-expiration-time:
sudo systemctl daemon-reload
Для отображения названий всех установленных polkit-действий используется команда:
Вывод команды:
com.hp.hplip.installplugin com.redhat.tuned.active_profile com.redhat.tuned.auto_profile com.redhat.tuned.disable com.redhat.tuned.get_all_plugins com.redhat.tuned.get_instances ...
Для вывода информации о действии используется команда:
Пример команды:
Вывод команды:
com.hp.hplip.installplugin: description: Install a plug-in into a HP printer message: System policy prevents installation of a printer plug-in vendor: HP Development Company vendor_url: http://hplip.net/ icon: implicit any: no implicit inactive: no implicit active: auth_admin
4. Правила авторизации
4.1. Описание правил авторизации
Правила авторизации используются для изменения поведения системы авторизации, заданного действиями в policy-файлах.
Правила хранятся в файлах с расширением .rules. Файлы могут располагаться в каталогах /etc/polkit-1/rules.d/ и /usr/share/polkit-1/rules.d/.
При старте polkitd считывает в память правила из rules-файлов. Файлы читаются в порядке следования их названий, отсортированных по алфавиту (вначале идут цифры, потом буквы). Если в каталогах присутствуют файлы с одним и тем же названием, то файл из каталога /etc/polkit-1/rules.d/ читается первым. Внутри файла правила читаются в том порядке, как они расположены в файле.
Для примера, следующие четыре файла будут прочитаны в порядке:
/etc/polkit-1/rules.d/10-auth.rules;/usr/share/polkit-1/rules.d/10-auth.rules;/etc/polkit-1/rules.d/15-auth.rules;/usr/share/polkit-1/rules.d/20-auth.rules.
После добавления, удаления или изменения содержимого rules-файла служба polkitd автоматически заново перечитывает правила из rules-файлов.
Правила распределяются по двум очередям.
В одну очередь попадают правила, добавленные с помощью метода polkit.addRule (см. описание ниже). Polkitd, получив запрос на проверку права пользователя выполнить действие, начинает выполнять правила в порядке их расположения в очереди. Выполнение правил останавливается на первом же правиле, которое вернёт какое-либо значение. Если ни одно правило не вернуло значение, то дальнейшее поведение Polkitd определяется действиями, описанными в policy-файлах.
В другую очередь попадают правила, добавленные с помощью метода polkit.addAdminRule (см. описание ниже). Эти правила используются, когда требуется определить, какие учётные записи принадлежат администраторам операционной системы. Правила выполняются в порядке их расположения в очереди. Выполнение правил останавливается на первом же правиле, которое вернёт значение.
Правила написаны на языке программирования JavaScript в виде методов глобального объекта polkit.
4.1.1. Объект: polkit
Для написания правил используется глобальный объект polkit, который поддерживает несколько методов.
Более полная информация о правилах и их составлении дана на странице polkit или доступна по команде "man 8 polkit".
4.1.1.1. Метод: polkit.addRule( function(action, subject) {...} );
Метод добавляет функцию function(action, subject), которая используется для проверки авторизации. Аргументами функциями являются объекты action и subject (см. описание объектов ниже).
В теле функции производится проверка права процесса (пользователя), заданного объектом subject, на выполнение действия, заданного объектом action .
Функция должна возвращать результат проверки в виде одного из атрибутов объекта polkit.Result:
| Атрибут | Значение | Примечание |
|---|---|---|
polkit.Result.NO |
"no" |
|
polkit.Result.YES |
"yes" |
|
polkit.Result.AUTH_SELF |
"auth_self" |
|
polkit.Result.AUTH_SELF_KEEP |
"auth_self_keep" |
|
polkit.Result.AUTH_ADMIN |
"auth_admin" |
|
polkit.Result.AUTH_ADMIN_KEEP |
"auth_admin_keep" |
|
polkit.Result.NOT_HANDLED |
null |
Решение о доступе процесса (пользователя) к запрашиваемому действию не принято. Polkitd приступит к выполнению следующего по порядку правила |
Значения атрибутов соответствуют значениям элементов allow_* из policy-файлов, содержащих описания действий.
Если функция вернула null или ничего не вернула, то Polkitd приступит к выполнению следующего по порядку правила, добавленного методом polkit.addRule.
Пример правила, которое разрешает любому пользователю запускать команду "hostnamectl hostname <имя_узла>" без ввода пароля:
polkit.addRule(function(action, subject) {
if (action.id == "org.freedesktop.hostname1.set-hostname") {
return polkit.Result.YES;
}
return polkit.Result.NOT_HANDLED;
});
4.1.1.2. Метод: polkit.addAdminRule( function(action, subject) {...} );
Метод используется для указания, кто является администратором системы.
Метод добавляет функцию function(action, subject), которая вызывается, когда требуется аутентифицировать администратора системы.
Функция должна возвращать массив, который может содержать строки:
| Строка | Описание |
|---|---|
"unix-group:<название_группы>" |
Пользователи, входящие в группу <название_группы>, являются администраторами операционной системы |
"unix-netgroup:<название_сетевой_группы>" |
Пользователи, входящие в сетевую группу <название_сетевой_группы>, являются администраторами операционной системы |
"unix-user:<имя_пользователя>" |
Пользователь <имя_пользователя> является администратором операционной системы |
Если функция вернула null, undefined или ничего не вернула, то Polkitd приступит к выполнению следующего по порядку правила, добавленного методом polkit.addAdminRule.
Пример правила, которое назначает администраторами системы пользователя user1 и всех пользователей группы sudo.
polkit.addAdminRule(function(action, subject) {
return ["unix-group:sudo", "unix-user:user1"];
});
4.1.1.3. Метод: polkit.spawn( ["/путь/к/сторонней/программе/", "аргумент_программы_1", "аргумент_программы_2", ...] );
Метод используется для запуска вспомогательной сторонней программы. Стандартный вывод этой программы будет возвращён как результат метода spawn. Программа запускается с правами пользователя polkitd.
Если при вызове сторонней программы произошла ошибка или программа завершилась не с кодом 0, то метод spawn прерывается с ошибкой исключения.
Если сторонняя программа не завершилась в течение 10 секунд, то она принудительно закрывается.
См. пример использования метода spawn.
4.1.1.4. Метод: polkit.log( message );
Метод применяется для вывода дополнительной информации в системный журнал работы. Используется при отладке правил.
Метод используется не самостоятельно, а вызывается изнутри функции function(action, subject).
Параметр метода "message" – строка, которая будет выведена в системный журнал.
Для формирования строки "message" могут использоваться объекты action и subject (см. описание ниже).
См. пример использования метода log.
4.1.2. Объект: action
Внутрь функции function(action, subject) передаётся параметр action, который является объектом с информацией о действии, относительного которого проводится проверка.
Атрибут объекта:
| Атрибут | Тип | Описание |
|---|---|---|
action.id |
string |
Название проверяемого действия. Например, для программы |
Метод объекта:
| Метод | Возвращаемое значение |
|---|---|
| action.lookup( "<название_переменной>" ); |
Значение переменной Если значение переменной Для примера, программа |
При использовании объекта action без указания атрибута или метода, будут выведены одной строкой: название действия и переменные привилегированной программы.
Например, для настройки "polkit.log("action=" + action);" при запуске команды "pkexec -u administrator echo 33333" в журнал будет выведено:
окт 22 00:55:27 astra-28739 polkitd[18387]: action=[Action id='org.freedesktop.policykit.exec' program='/usr/bin/echo' user.display='administrator' command_line='/usr/bin/echo 33333' user='administrator' polkit.message='Authentication is needed to run `$(program)' as user $(user.display)' polkit.gettext_domain='polkit-1' user.gecos='']
4.1.3. Объект: subject
Внутрь функции function(action, subject) передаётся параметр subject, который является объектом с информацией о процессе (пользователе), чьи права проверяются.
Атрибуты объекта:
| Атрибут | Тип | Описание |
|---|---|---|
subject.pid |
int | Идентификатор процесса |
subject.user |
string | Имя учётной записи пользователя |
subject.groups |
string[] | Массив групп, в которых состоит пользователь |
subject.seat |
string | Место, с которым связан объект subject. Пустое значение, если место не является локальным – например, если к локальному компьютеру подключился удалённый пользователь с помощью SSH |
subject.session |
string | Сеанс, с которым связан объект subject |
subject.system_unit |
string | Название systemd-юнита (если такой есть), к которому относится процесс pid |
subject.local |
boolean | Истина, если место seat является локальным |
subject.no_new_privileges |
boolean |
Значение устанавливается, только если атрибут |
subject.active |
boolean | Истина, если сеанс session активен |
Методы объекта:
| Метод | Возвращаемое значение |
|---|---|
subject.isInGroup( "<название_группы>" ); |
Истина, если объект subject состоит в группе <название_группы>
|
subject.isInNetGroup( "<название_сетевой_группы>" ); |
Истина, если объект subject состоит в сетевой группе <название_сетевой_группы> |
При использовании объекта subject без указания атрибута или метода, будут выведены одной строкой все атрибуты объекта.
Например, для настройки "polkit.log("subject=" + subject);" при запуске команды "pkexec -u administrator echo 33333" в журнал будет выведено:
окт 22 15:39:19 astra3 polkitd[18387]: subject=[Subject pid=44098 user='user1' groups=user1,dialout,cdrom,floppy,sudo,audio,video,plugdev,users seat=null session=null local=true active=true]
4.2. Примеры правил
При написании правил необходимо учитывать порядок следования правил относительно друг друга. Процесс обработки правил останавливается после первого правила, вернувшего результат.
В ОС Astra Linux, использующей мандатный контроль целостности: после создания rules-файла в каталоге /etc/polkit-1/rules.d/ или /usr/share/polkit-1/rules.d/ перестаёт работать polkitd, а в системном журнале появляется запись "polkitd[5403]: Insufficient integrity level of file '.../polkit-1/rules.d/....rules'".
Для восстановления работы менеджера авторизации polkitd:
- Установить высокий уровень целостности для созданного
rules-файла:
sudo pdpl-file :HIGH <rules-файл> - Перезапустить менеджер авторизации
polkitd:
sudo systemctl restart polkit
4.2.1. Назначение администратора операционной системы
В Astra Linux в файле /usr/share/polkit-1/rules.d/50-default.rules содержится правило:
- пользователи группы
astra-adminназначаются администраторами системы:
polkit.addAdminRule(function(action, subject) {
return ["unix-group:astra-admin"];
});
4.2.2. Включение отладочного журналирование
Журналирование следует использовать только на время отладки работы системы авторизации polkit.
Сделаем, например, чтобы при вызове команды pkexec в системный журнал выводилась дополнительная информация о действии и о пользователе, запустившем эту команду:
- Создать файл
/etc/polkit-1/rules.d/10-default.rulesс правилом:
гдеpolkit.addRule(function(action, subject) { if (action.id == "org.freedesktop.policykit.exec") { polkit.log("action=" + action); polkit.log("subject=" + subject); } });org.freedesktop.policykit.exec– название действия, соответствующего команде pkexec. - Разрешить службе
polkitdвыводить в системный журнал отладочные сообщения.
Для этого в файле systemd-юнита/usr/lib/systemd/system/polkit.serviceубрать из значения параметраExecStartопцию "--no-debug":
ExecStart=/usr/lib/polkit-1/polkitd --min-ilev-auth-admin=max
- Перечитать настройки системного менеджера
systemd, чтобы служба polkitd "подхватила" удаление опции "--no-debug":
sudo systemctl daemon-reload - Перезапустить службу
polkitd, чтобы она начала выводить отладочные сообщения в системный журнал:
sudo systemctl restart polkit
Для проверки вывода информации в журнал:
- Запустить команду:
pkexec -u administrator echo "test"В системном журнале появятся записи о действии "action=..." и о пользователе "subject=...":
сен 22 12:51:44 astra-28739 polkitd[7867]: action=[Action id='org.freedesktop.policykit.exec' program='/usr/bin/echo' user.display='administrator' command_line='/usr/bin/echo test' user='administrator' polkit.message='Authentication is needed to run `$(program)' as user $(user.display)' polkit.gettext_domain='polkit-1' user.gecos=''] сен 22 12:51:44 astra-28739 polkitd[7867]: subject=[Subject pid=4297 user='administrator' groups=administrator,tty,dialout,cdrom,floppy,audio,dip,video,plugdev,users,netdev,lpadmin,scanner,astra-admin,astra-console seat=null session='7' local=false active=true]
4.2.3. Разрешение любому пользователю запускать определённую команду
Правило:
- относится к любому пользователю;
- разрешает запускать команду "
hostnamectl hostname <имя_узла>" без ввода пароля:
polkit.addRule(function(action, subject) {
if (action.id == "org.freedesktop.hostname1.set-hostname") {
return polkit.Result.YES;
}
return polkit.Result.NOT_HANDLED;
});
Действие для команды "hostnamectl hostname <имя_узла>" описано в файле /usr/share/polkit-1/actions/org.freedesktop.hostname1.policy.
4.2.4. Разрешение группе пользователей запускать определённую команду системного менеджера systemd без ввода пароля (пример из файла 50-local-allow.rules из состава polkitd)
Вместе с пакетом polkitd устанавливается файл /usr/share/doc/polkitd/50-local-allow.rules с нижеприведённым примером правила.
Правило:
- относится только к пользователям, состоящим в группе
sudo; - разрешает запускать команду "
systemctl restart apt-daily" без ввода пароля;
Примечание. В файле50-local-allow.rulesправило задано для службыapt-cacher-ng, которая отсутствует в Astra Linux; - доступ к остальным командам определяется другими существующими правилами, а также правами доступа в
policy-файлах:
polkit.addRule(function(action, subject) {
if (
subject.isInGroup("sudo")
&& action.id == "org.freedesktop.systemd1.manage-units"
&& action.lookup("unit") == "apt-daily.service"
&& action.lookup("verb") == "restart"
) {
return polkit.Result.YES;
}
return polkit.Result.NOT_HANDLED;
});
Действия для команды systemctl описаны в файле /usr/share/polkit-1/actions/org.freedesktop.systemd1.policy.
4.2.5. Запрещение пользователю запускать ряд команд (пример из файла 50-local-deny.rules из состава polkitd)
Вместе с пакетом polkitd устанавливается файл /usr/share/doc/polkitd/50-local-deny.rules с нижеприведённым примером правила.
Правило:
- относится только к пользователю
guest; - запрещает изменять сетевые настройки в программе NetworkManager;
- запрещает запускать команду
hostnamectlдля изменения настроек узла.
Примечание. В файле50-local-deny.rulesправило задано для программы PackageKit, которая отсутствует в Astra Linux; - доступ к остальным командам определяется другими существующими правилами, а также правами доступа в
policy-файлах:
polkit.addRule(function(action, subject) {
if (subject.user !== "guest") {
return polkit.Result.NOT_HANDLED;
}
if (action.id == "org.freedesktop.NetworkManager.settings.modify.system") {
return polkit.Result.NO;
}
if (action.id.indexOf("org.freedesktop.hostname1.") == 0) {
return polkit.Result.NO;
}
return polkit.Result.NOT_HANDLED;
});
Действие для изменения сетевых настроек в программе NetworkManager описано в файле /usr/share/polkit-1/actions/org.freedesktop.NetworkManager.policy.
Действия для команды hostnamectl описаны в файле /usr/share/polkit-1/actions/org.freedesktop.hostname1.policy.
4.2.6. Запрещение группе пользователей запускать все команды, кроме указанных
Правило:
- относится только к пользователям, состоящим в группе
group1; - разрешает запускать команду по изменению имени узла "
hostnamectl hostname <имя_узла>" без ввода пароля; - разрешает запускать программу GParted "
/usr/sbin/gparted" с вводом пароля администратора; - запрещает запускать все остальные команды:
polkit.addRule(function(action, subject) {
if ( ! subject.isInGroup("group1") ) {
return polkit.Result.NOT_HANDLED;
}
if (action.id == "org.freedesktop.hostname1.set-hostname") {
return polkit.Result.YES;
}
if (action.id == "org.gnome.gparted") {
return polkit.Result.AUTH_ADMIN;
}
return polkit.Result.NO;
});
Действие команды "hostnamectl hostname <имя_узла>" описано в файле /usr/share/polkit-1/actions/org.freedesktop.hostname1.policy.
Действие программы GParted описано в файле /usr/share/polkit-1/actions/org.gnome.gparted.policy.
4.2.7. Использование сторонней программы для определения права пользователя на выполнение действия
Правило:
- используется, когда пользователь вводит команду "
systemctl reboot" для перезапуска операционной системы; - запускает стороннюю программу "
/opt/company/bin/user-may-reboot" от имени пользователяpolkitd. В качестве аргумента программе передаётся имя пользователя, запросившего действие; - программа "
/opt/company/bin/user-may-reboot" каким-то образом решает, можно или нет пользователю перезапустить систему; - если сторонняя программа завершилась в течение 10 секунд с кодом 0, то действие, запрошенное пользователем, выполнится без запроса пароля;
- иначе у пользователя будет запрошен пароль администратора для выполнения действия.
polkit.addRule(function(action, subject) {
if (action.id.indexOf("org.freedesktop.login1.reboot") == 0) {
try {
// Программа user-may-reboot должна успешно завершаться с кодом 0 только в том случае,
// если пользователю разрешено перезагружать операционную систему.
polkit.spawn(["/opt/company/bin/user-may-reboot",
subject.user]);
return polkit.Result.YES;
} catch (error) {
// Если при выполнении программы возникла ошибка, то тогда у пользователя
// запрашивается пароль администратора
return polkit.Result.AUTH_ADMIN;
}
}
});
5. Каталоги
| Каталог | Описание |
|---|---|
| /usr/share/polkit-1/actions/
|
Каталог policy-файлов с описаниями действий программ |
|
/etc/polkit-1/rules.d/
|
Каталоги rules-файлов с правилами авторизации, созданными поставщиком операционной системы или системным администратором |
| /etc/polkit-1/localauthority/
/var/lib/polkit-1/localauthority/ |
Каталоги с правилами авторизации в устаревшем pkla-формате. Эти правила будут работать, если установлен пакет polkitd-pkla (устанавливается автоматически при установке ОС по умолчанию). В будущих версиях ОС возможен отказ от поддержки pkla-формата, из-за чего потребуется переписать правила в JavaScript-формате |
| /usr/share/doc/polkitd/examples/ |
Каталог содержит примеры правил авторизации: 50-local-allow.rules и 50-local-deny.rules. Примеры описаны в статье. |



