Download PDF
Download page Хранилище LVM_BREST.
Хранилище LVM_BREST
В ВЕРСИИ ПК СВ "БРЕСТ" 3.3.2 ДРАЙВЕР LVM_BREST НЕ ПРЕДНАЗНАЧЕН ДЛЯ ПРОМЫШЛЕННОЙ ЭКСПЛУАТАЦИИ, ТОЛЬКО ДЛЯ ТЕСТИРОВАНИЯ.
Особенности использования драйвера LVM_BREST
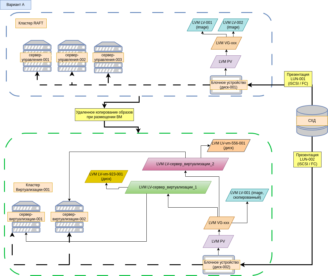
Драйвер LVM_BREST позволяет организовать хранилище образов и системное хранилище в LVM.
Особенности функционирования драйвера хранилища LVM_BREST:
- предварительно необходимо создать отдельные группы LVM-томов для хранилища образов и системного хранилища;
- поддержка создания снимков диска;
- поддержка миграции ВМ;
- сервис мониторинга на сервере виртуализации позволяет отследить переполнение диска ВМ и сообщает об этом на сервер управления серверу метаданных, который увеличивает размер тома диска;
- при загрузке образа диска ВМ в хранилище образов автоматически создается LVM-том, в который записывается загружаемый образ в формате
rawилиqcow2; - при развертывании ВМ в системном хранилище из образа диска автоматически создается LVM-том в формате
qcow2поверх исходного образа (rawилиqcow2).
Конфигурация стенда
Перед настройкой работы драйвера хранилища LVM_BREST необходимо выполнить подключение оборудования согласно схеме:
Роли серверов управления и виртуализации можно совмещать.

Подключить СХД и блочные устройства к серверам:
- если роли серверов совмещены, то необходимо подключить оба блочных устройства ко всем серверам;
- если роли серверов разделены, то одно блочное устройство необходимо подключить ко всем серверам управления, а другое ко всем серверам виртуализации.
Регистрация хранилищ в интерфейсе командной строки
Действия выполняются на сервере управления (текущем лидере RAFT).
Для регистрации хранилища LVM_BREST необходимо:
- Получить имя сервисной учетной записи и ее пароль:
sudo cat /var/lib/one/.one/one_auth Создать конфигурационный файл хранилища образов
images-ds.confи добавить в него строки:NAME="lvm-brest-images" TYPE="IMAGE_DS" DISK_TYPE="BLOCK" DS_MAD="lvm_brest" TM_MAD="lvm_brest" DRIVER="qcow2"CODEСоздать хранилище образов с использованием конфигурационного файла
images-ds.confкомандой:onedatastore create images-ds.conf
Создать конфигурационный файл системного хранилища
system-ds.confи добавить в него строки:NAME="lvm-brest-system" TYPE="SYSTEM_DS" TM_MAD="lvm_brest"CODEСоздать хранилище образов с использованием конфигурационного файла
system-ds.confкомандой:onedatastore create system-ds.conf
Определить общее блочное устройство:
гдеsudo ls -al /dev/disk/by-id/ | grep sdesde— имя блочного устройства.
Пример вывода:lrwxrwxrwx 1 root root 9 сен 28 07:40 scsi-1LIO-ORG_block_sdb:30b38557-60d6-4c2c-993c-26ad60613c63 -> ../../sde lrwxrwxrwx 1 root root 9 сен 28 07:40 scsi-3600140530b3855760d64c2c993c26ad6 -> ../../sde lrwxrwxrwx 1 root root 9 сен 28 07:40 scsi-SLIO-ORG_block_sdb_30b38557-60d6-4c2c-993c-26ad60613c63 -> ../../sde lrwxrwxrwx 1 root root 9 сен 28 07:40 wwn-0x600140530b3855760d64c2c993c26ad6 -> ../../sdeCODEгде 3600140530b3855760d64c2c993c26ad6 — идентификатор блочного устройства.
Инициализировать блочные устройства как физический том:
гдеpvcreate /dev/disk/by-id/scsi-<идентификатор_LUN><идентификатор_LUN>— идентификатор блочного устройства.Создать отдельную группу LVM-томов для хранилища образов на блочных устройствах
:где:vgcreate vg-one-<идентификатор_хранилища> /dev/disk/by-id/scsi-<идентификатор_LUN><идентификатор_хранилища>— идентификатор хранилища образов;<идентификатор_LUN>— идентификатор блочного устройства.
Настройка сервера виртуализации
Действия, описанные ниже, должны быть выполнены один раз на любом сервере виртуализации.
Если на сервере виртуализации не установлена или не настроена служба LVM_BREST, то отслеживание тонких пулов и автоматическое расширение томов дисков ВМ не будут работать.
Для настройки сервера виртуализации необходимо:
Определить общее блочное устройство:
гдеsudo ls -al /dev/disk/by-id/ | grep sdfsdf- имя блочного устройства.
Пример вывода:lrwxrwxrwx 1 root root 9 сен 28 07:40 scsi-1LIO-ORG_block_sdb:30b38557-60d6-4c2c-dfsd-26ad60613c63 -> ../../sdf lrwxrwxrwx 1 root root 9 сен 28 07:40 scsi-3600140530b3855760fdsfsdfsdf123412412c26ad6 -> ../../sdf lrwxrwxrwx 1 root root 9 сен 28 07:40 scsi-SLIO-ORG_block_sdb_30b38557-60d6-4c2c-dfsd-26ad60613c63 -> ../../sdf lrwxrwxrwx 1 root root 9 сен 28 07:40 wwn-0x600140530b3855760fdsfsdfsdf123412412c26ad6-> ../../sdfCODEгде
3600140530b3855760fdsfsdfsdf123412412c26ad6— идентификатор блочного устройства.Инициализировать блочные устройства как физический том:
гдеpvcreate /dev/disk/by-id/scsi-<идентификатор_LUN><идентификатор_LUN>— идентификатор блочного устройства.Создать отдельную группу LVM-томов для системного хранилища на блочных устройствах:
гдеvgcreate vg-one-<идентификатор_хранилища> /dev/disk/by-id/scsi-<идентификатор_LUN><идентификатор_хранилища>— идентификатор системного хранилища;<идентификатор_LUN>— идентификатор блочного устройства.
- Создать тонкий логический том в группе системного хранилища:Системное хранилище LVM_BREST необходимо для размещения дисков ВМ в виде тонких логических томов LVM, а так же метаданных для этих томов.
Действия, описанные ниже, должны быть выполнены для каждого сервера виртуализации.
lvcreate -T -L <размер_тома>G vg-one-
<идентификатор_хранилища>/thinpool-<имя_сервера>где
<размер_тома>— размер тонкого логического тома в ГБ (должен быть не больше размера локального блочного устройства/dev/sdc);<идентификатор_хранилища>— идентификатор системного хранилища;<имя_сервера>— имя сервера виртуализации кластера.Необходимо указывать только NetBIOS-имя. Запрещается указывать имя сервера виртуализации кластера в формате FQDN.
Сконфигурировать службы LVM_BREST:на серверах виртуализации в файл /var/lib/one/.one/one_auth записать строку:
<имя_пользователя>:<пароль>CODEгде:
<имя_пользователя>— имя сервисной учетной записи;<пароль>— пароль, сгенерированный при установке платформы.
на серверах виртуализации установить службу LVM_BREST:
sudo apt install opennebula-lvmthin-monitor
в файле
/etc/one/lvmthin_monitor.confзадать настройки:ONE_XMLRPC_URL = "<IP-адрес_сервера>" ONE_XMLRPC_TOKEN = "<имя_пользователя>:<пароль>"CODEгде
<IP-адрес_сервера>— плавающий IP-адрес сервера управления (текущего лидера RAFT);<имя_пользователя>:<пароль>— имя сервисной учетной записи и пароль, сгенерированный при установке платформы.
Пример вывода:#******************************************************************************* # OpenNebula Configuration file #******************************************************************************* #******************************************************************************* # Daemon configuration attributes #------------------------------------------------------------------------------- # # ONE_XMLRPC: URL and TOKEN to connect to the OpenNebula daemon (oned) for all fronts # #******************************************************************************* ONE_XMLRPC_URL = "IP_or_floating-VIP_or_netbios-name_or_floating-netbios-name" ONE_XMLRPC_TOKEN = "oneadmin:jagDinyiesh0"CODE
выключить службу LVM_thin:
sudo systemctl enable opennebula-lvmthin-monitor.serviceперезапустить службу LVM_thin:
sudo systemctl restart opennebula-lvmthin-monitor.service